67歲暈厥的阿姨
67歲女性主述剛剛在運動時,突然暈了過去。
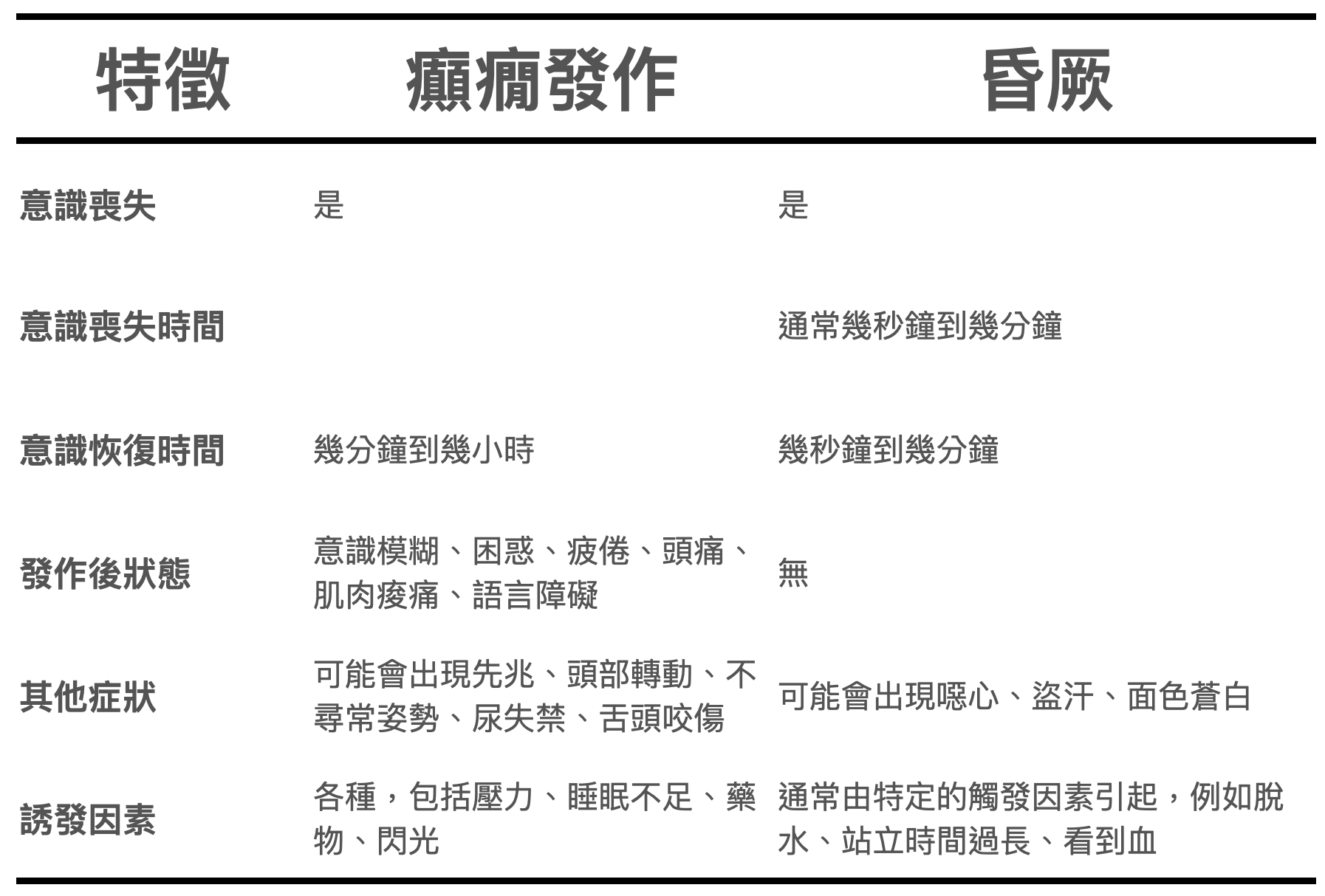
造成syncope的原因有很多,但最後的共同路徑(common pathway)是大腦血流中斷約10秒鐘 1 。

以上表格來自於丁阿姨的枕頭 1 。
Syncope的最常見原因是vasovagal(21%)、cardiac(10%)、orthostatic(9%)、medication related(7%)、neurologic(4%)和不明原因(37%)。
診斷很重要,因為每個診斷分類都帶有預後風險。例如,caridac syncope會使死亡風險加倍,neurologic syncope會使死亡風險增加 50%,而不明原因的syncope會使死亡風險增加 30% 1 。
syncope的治療取決於診斷。 例如,對於懷疑由藥物引起的患者,應停用相關藥物。
丁阿姨寫的:最後的共同路徑(common pathway)是大腦血流中斷約10秒鐘
可是有些心律不整也沒有讓心臟停止10秒啊?那為何會syncope?
這是因為在心律不整的情況下,心臟的功能可能會顯著受損,導致瞬間的心輸出量(cardiac output)劇烈減少,進而影響大腦的血液供應。一顆心臟打出的血液,要支配全身那麼多重要器官,當整體cardiac output少很多,當然到達腦部的血液就也會少很多,也幾乎接近中斷腦部血流了。
另外seizure發作與syncope這兩者容易搞混。有時syncope常被誤認為是seizure attack,但這是兩種不同的疾病,雖然這兩種狀況都可能出現身體抽搐,但它們的起因不同。
要區分兩者,可以參考病史、發作前後的症狀以及目擊者描述。例如,如果患者有癲癇病史、出現先兆(如幻覺)、發作後出現意識模糊或肌肉痠痛,則更有可能是癲癇發作。相反,如果患者在發作前感到噁心、冒冷汗,則更有可能是vasovagal (最常見的昏厥類型)。目擊者的描述,例如患者是否出現頭部轉動或異常姿勢,以及發作後意識恢復的時間長短,也有助於判斷。
在seizure attack後,患者通常會經歷一段意識模糊的發作後狀態 (postictal state),持續時間可能從幾分鐘到幾小時不等。相反地,syncope後的意識恢復通常較快,通常在幾秒鐘到幾分鐘內就會完全清醒。

另外這ACEP的這篇文章裡面,也有提到在評估syncope時,Step 1就是去區別Syncope from seizure 2

這邊要提到文章中描述,可能是一個常見的臨床pitfall,那就是尿失禁,根據一個review雖然針對siezure其specificity達到96%,但後續的研究發現並不可靠 2!!!
拉回正題~~
不管是syncope還是seizure attack,ECG都是快速評估的一個很重要工具。
Amal mattu在ECG Weekly裡面上課,也常講上述兩種狀況都要做ECG。
在2017 ACC/AHA Guideline for the Evaluation and Management of Patients with Syncope這篇文章中就有說明,對於syncope一開始的病史詢問、理學檢查和ECG都是屬於Class I建議要做的(見下表) 3。


這位67歲的病患到院時的ECG如下:

Rate: 42 bpm
Rhythm: SR,但是出現多個P wave➔可以見到T wave後面又多一個P wave,這個P後面沒有立馬接個QRS,代表atrium放電往下傳,傳不到ventricle就斷電了
- PP interval都是regular、這是一張典型的2:1 AVB
Axis: normal axis
Interval: No QT prolong
Ischemia: RBBB pattern,但是沒有看到任何ST deviation
但是這邊的J point似乎在isoelectric baseline,要小心。
小心什麼?
首先我先離題講一下,在LBBB和RBBB要如何評估是否有OMI(Occlusion MI)?
評估LBBB是否具有OMI➔用下列三個來評估:
- Sgarbossa criteria的criteria A
- Sgarbossa criteria的criteria B
- Dr.Smith把原本的criteria C改良成Modified Sgarbossa criteria
評估RBBB是否具有OMI:
- Dr.Smith曾經在他的Blog裡面提到,RBBB不應該有任何的discordant ST deviation,除了V1-V3可以有discordant STD(可以up to 1 mm),此為正常現象。此外lateral leads不應該有任何的STE 4
- 一般來說RBBB pattern會出現rsR',只要右邊R'高於左邊r,就容易出現discordant STD。如果發現沒有出現discordant STD,反而要擔心是不是出現什麼力量把STD往上拉平成isoelectric baseline or 往上拉成minimal STE(指可能出現Septal-ant. MI)
總之RBBB不應該看到任何STE,這也是Amal mattu上課的老生常談了!!!!請記下來唄~~
所以小心什麼?
此病患ER arrival的ECG是RBBB pattern,且有rsR',照理說應該要看到STD,但是J point位於isoelectric baseline。
所以Keep in mind,如果這病患真有ACS S/S,必須把OMI列入DDx裡面。
接著在講病患後續狀況前,我們先來講講,ECG在syncope到底可以幫助我們什麼?
前面有提到cardiac syncope佔所有syncope可能原因中的10%,不多,但也不少 1 。
那麼ECG我們到底要看哪些重點呢?
首先先來看看有哪些記憶法,我們再來統整一下好了



上面三個表格是常用的Syncope記憶法
看大家比較喜歡哪個就記哪個唄!
我自己是已經習慣第一個Amal mattu的記憶法。
所以接下來的解說,都以第一張為主。
腦(基因問題)➔我自己記憶方法是想可能和基因有關係的疾病
HOCM
男性居多
high voltage
具有deep narrow Q wave(特別是lateral leads & inf.leads)
Brugada syndrome
- 在V1-V2出現如下圖的coved STE with TWI(把這個ECG pattern印入大腦回)

心➔我自己記憶方法是想可能和心臟有關係的疾病(Amal mattu常說這類是No brainer,也就是不用想也可以知道的類別)
- ACS➔看有無early ischemia sign出現
- Arrhythmia➔發生快、慢、不規則等心律不整,都有可能讓病患syncope
看interval➔看看有無異常的interval
- 看QT interval(QT prolong)➔特別是QTc >500 ms,可能會跳TdP,讓病患syncope
- 看是否有short PR interval➔WPW triad包括:short PR interval、delta wave、wide QRS。如果出現WPW+tachycardia就是WPW syndrome,當rhythm是Af的話,就會出現鼎鼎大名的Af+WPW,讓病患處於unstable狀況。
考試常考,當出現Af+WPW時,有哪些藥物不能給呢?(給了之後,會更加阻斷AV node功能,這會讓在atrium到處亂放電的Af,其產生的電傳導都走accessory pathway,但因為accessory pathway的不反應期很短,因此可以容許很多在atrium的放電往下傳導,這時ventricle受不了就會跳Vf了啦)
- adenosine、amiodarone
- beta blockedr
- CCB
- digoxin
看notches➔看看有無異常的notches
- ARVC
- 會出現許多PVC
- 可能出現LBBB type VT
- TWI in V1-3(具敏感性,80%會有)
- Epsilon wave(下圖) in any of V1-3(具特異性,<1/3的人有)

- Epsilon wave是藏在QRS尾端裡面的一個small positive deflection(擺動)
- 產生的原因主要是因為ARVC,因為RV的myocytes被fat大量取代,因此myocytes只剩一點點。所以導致RV的excitation被delay,因此在ECG ST segment期間產生小小擺動
- 亦可見於posterior OMI、RVMI、infiltration disease、sarcoidosis
- 此wave最容易見於V1、V2(大部分位於V1~V4 leads)
上面相關重點出處 5
說一個Amal mattu在講Epsilon wave時的笑話。
他說有一次演講,底下學員問他說,請問要怎麼區分Osborn J wave和Epsilon wave
Amal回答說,用thermometer(溫度計)。
- ASD
- 在inf.leads有Crochetage sign➔在inf.leads的R wave出現notch

在這篇文章中 6 描述到關於Crochetage sign的重點:
Atrial Septal Defect (ASD) 心房中隔缺損
- 在心房中隔缺損修補手術後兩週,約50%的患者Crochetage sign消失。
- 27%的ASD患者的所有三個inf.leads顯示Crochetage sign。
- 73%的ASD患者至少有一個inf.leads顯示Crochetage sign。
此外在VSD、PS(pulmonary stenosis)也有可能會見到Crochetage sign
總結一下這八大可能導致syncope的cardiac cause,都必須在做完Post-syncope ECG時,要努力去排除。

Case繼續

我把ER arrival的ECG其long lead II拉出來看。
這是2:1 AVB,既不能稱Mobitz type 1,也不能稱Mobitz type 2。因為T wave後面接的P wave,沒有再接一個QRS,所以不知道P和QRS之間的關係是越拉越遠、還是固定PR interval之後的一個P wave後沒接QRS
回過頭來講一個最基本的分類,常常會有人搞不清楚。
那就是AV block可以分成下面三類:
- 1st degree AVB
- 2nd degree AVB➔還可以細分下面四類
- Mobitz type 1
- Mobitz type 2
- 2:1 AVB➔對喔,2:1 AVB屬於2nd degree AVB這個分類下面喔
- High grade AVB(≧3:1)➔又稱作high grade 2nd degree AVB
- 3rd degree AVB
在2:1 AVB狀況下去區分是屬於Mobiz type 1還是type 2的behavior具有重要的臨床意義 7 。
若是type 1 Mobitz behavior意味著AV node的傳導延遲,發展成complete heart block的可能性較低。
若是type 2 Mobitz behavior則較為險惡,暗示AV node以下的疾病,並可能需要安裝PPM。
當然我們可以透過長時間的ECG monitor來監測,看能不能捉到至少連續兩個QRS後,P與QRS之間的關係。
這邊需要提一個重點,那就是在同一個病患身上同時出現Mobitz type 1和type 2是非常非常少見的一件事。
所以比較不用擔心會出現type 1和type 2交替出現的這種狀況。
那麼是否可以區分2:1 AVB到底是比較偏向type 1還是type 2的behavior呢?
在ECG60這個YT link裡面,有一個表格可以參考如下

把第三、第四點再詳細解釋一下,會比較好懂與記憶 7 。
首先SA node和AV node對交感神經和副交感神經(迷走神經)的刺激都很敏感。
接著AV node以下(His bundle),交感神經的影響占主導地位。
atropine的副交感神經抑制或運動的交感神經刺激通常會改善AV node的傳導和Mobitz type 1 AVB。
相反,這些操作(atropine/exercise)引起的心率增加會加劇Mobitz type 2 AVB的惡化,或沒有任何影響。
Carotid sinus massage會增加SA node和AV node的迷走神經效應,並惡化Mobitz type 1 AVB。在Mobitz type 2 AVB中,這一操作會改善傳導或隨著心率減慢而沒有任何影響。主要是因為這部分的傳導系統(指His bundle)對迷走神經的影響較小,而主要受交感神經的控制。
為何在Mobitz type 2 AVB操作carotid sinus massage導致心跳減緩,會讓type 2的傳導改善?因為這種心率的減慢可能給AV node以下的傳導系統提供更多的時間來完成傳導(有更多時間讓你慢慢搞啦XD)。
Case繼續
四個小時後,又追蹤了一張ECG如下

看起來2:1 AVB不見了
過沒多久,病患主述又快要syncope的感覺了
在ECG monitor看到下列ECG strip

Got you!!!!!!

終於有連續兩個QRS出來,比對P和QRS之間的關係,可以知道病患的2:1 AVB其實是Mobitz type 2 behavior
後續CV man收走去裝PPM了~~
學習重點:
- 針對syncope進行更進一步的evaluation,病史詢問、理學檢查和ECG都是Class I recommendation強烈建議要做的
- 如何區別seizure和syncope(注意尿失禁並不可靠)?(評估syncope的step 1就是區別是否是seizure)
- RBBB/LBBB要如何評估OMI?
- Cardiac syncope的ECG要看什麼?
- 遇到2:1 AVB,如何區分type 1 or 2 behavior?
參考資料:
Amazon.com: Tintinalli's Emergency Medicine: A Comprehensive Study Guide, 9th Edition: 9781405296434: Tintinalli, Judith E., Ma, O. John, Yealy, Donald, Meckler, Garth D., Stapczynski, J. Stephan, Cline, David M., Thomas, Stephen H.: 圖書 - link ↩︎ ↩︎ ↩︎ ↩︎
Best Practices for Emergency Department Syncope Risk Assessment - ACEP Now - link ↩︎ ↩︎
Shen, W.-K., Sheldon, R. S., Benditt, D. G., Cohen, M. I., Forman, D. E., Goldberger, Z. D., Grubb, B. P., Hamdan, M. H., Krahn, A. D., Link, M. S., Olshansky, B., Raj, S. R., Sandhu, R. K., Sorajja, D., Sun, B. C., & Yancy, C. W. (2017). 2017 ACC/AHA/HRS Guideline for the Evaluation and Management of Patients With Syncope: A Report of the American College of Cardiology/American Heart Association Task Force on Clinical Practice Guidelines and the Heart Rhythm Society. Journal of the American College of Cardiology, 70(5), e39–e110. https://doi.org/10.1016/j.jacc.2017.03.003 ↩︎
Dr. Smith's ECG Blog: If there is high suspicion for ischemia, do serial EKGs and pay attention to them! - link ↩︎
Epsilon Wave • LITFL Medical Blog • ECG Library Basics - link ↩︎
Heller, J., Hagège, A. A., Besse, B., Desnos, M., Marie, F. N., & Guerot, C. (1996). “Crochetage” (notch) on R wave in inferior limb leads: a new independent electrocardiographic sign of atrial septal defect. Journal of the American College of Cardiology, 27(4), 877–882. https://doi.org/10.1016/0735-1097(95)00554-4 ↩︎
Amazon.com: ECG Core Curriculum: 9780071785211: Zimmerman, Franklin H.: P.251 圖書 - link ↩︎ ↩︎